欧美黑人巨大videos精品_欧美黑人巨大xxxxx_欧美黑人乱大交_欧美黑人乱大交_欧美黑人牲交videossexeso_欧美黑人添添高潮a片www_欧美黑人添添高潮a片www_欧美黑人性暴力猛交喷水黑人巨大

为他点赞!经贸青年徐笛杨获评浙江省“成绩突出共青团员”

来源:学生处(团委)发布时间:2024-02-25浏览次数:10

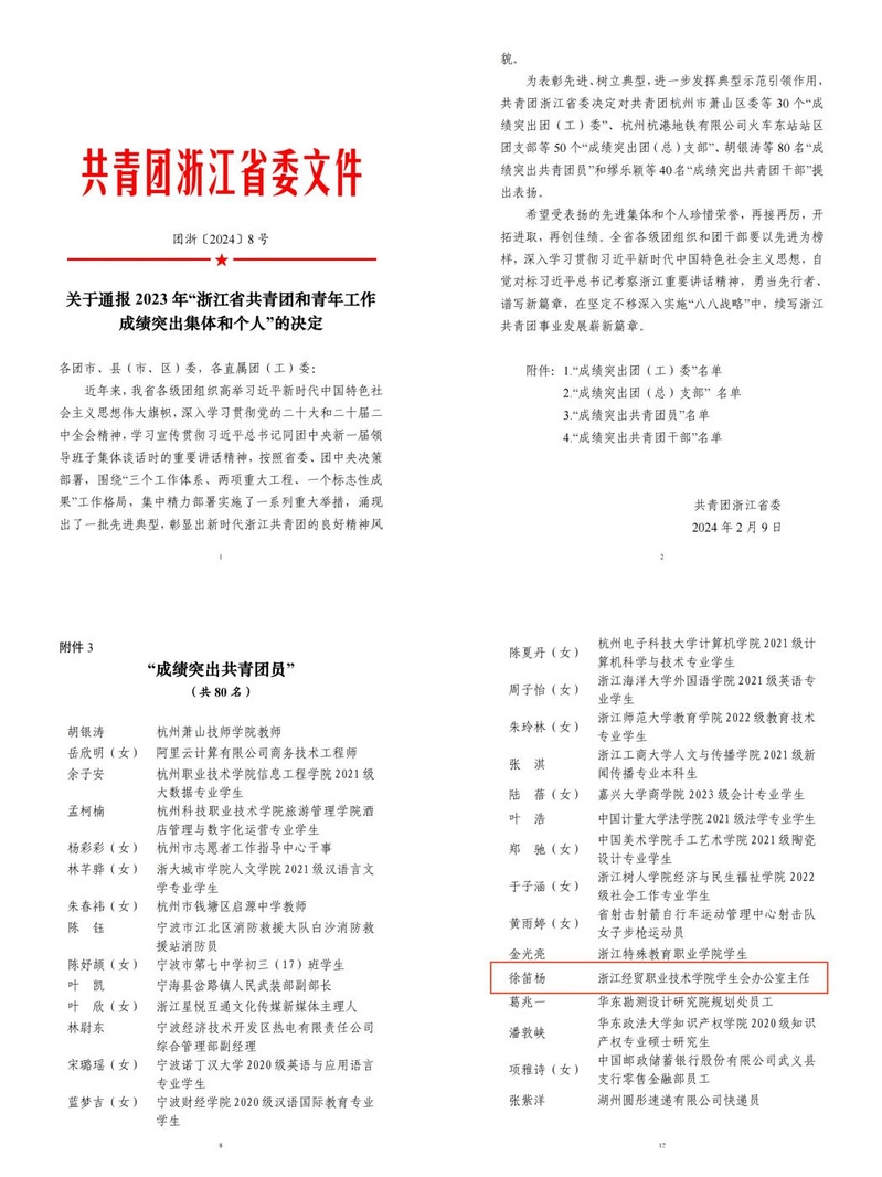
近日,为表彰先进、树立典型,共青团浙江省委印发《关于通报2023年“浙江省共青团和青年工作成绩突出集体和个人”的决定》文件,授予了80名同志浙江省“成绩突出共青团员”称号,我校信息技术学院21级学生徐笛杨同学光荣入选。

徐笛杨,男,中共预备党员,信息技术学院软件技术211班学生,曾任校团委学生会主席团成员兼校团学办公室主任、军事爱好者协会财务理事、软件技术211班就业创业委员。徐笛杨曾服役于有“威武文明之师”之称的中国人民解放军驻香港部队,荣获“四有”优秀士兵并记嘉奖一次。杭州亚运会期间,徐笛杨被学校推荐成为一名火炬手,完成了第19届杭州亚运会舟山站第67棒火炬的传递。在校期间,徐笛杨先后荣获2022-2023学年国家奖学金、2021-2022学年省政府奖学金、浙江省“民生民意杯”第十一届大学生统计调查方案设计大赛团体三等奖、学校“优秀共青团干部”、“优秀共青团员”、“社会工作积极分子”等荣誉25项。

下一步,学校团委将持续引导全体经贸青年,秉承“厚德崇商”校训,以优秀代表为榜样,为学校高质量发展贡献青春力量。


欧美黑人巨大videos精品_欧美黑人巨大xxxxx_欧美黑人乱大交_欧美黑人乱大交_欧美黑人牲交videossexeso_欧美黑人添添高潮a片www_欧美黑人添添高潮a片www_欧美黑人性暴力猛交喷水黑人巨大